
哔哩哔哩十年发展,从二次元弹幕分享网站、到泛二次元社区、再到年轻人的泛娱乐文化社区……不贴刻板标签、不设绝对边界、始终充满想象,B站不只要成为中国YouTube。本文将从产品拆解、竞品分析、用户分析、用户调研、功能优化等方面入手,深入探索B站的逆袭之路和未来发展的可能性,如有不同观点,欢迎评论讨论。
“在线吸猫撸狗,狂嗑爱豆混剪”“自己分享经验,学习兴趣和技能”是作者在哔哩哔哩社区的真实日常写照。从大学进入职场六年,当年的小破站也有些改变。不变的是哔哩哔哩友好健康的社区氛围和年轻人热爱生活的心。
2005年,中国出现了第一批视频网站,从土豆到优酷再到Wole.com。它们要么类似于YouTube,要么直接针对YouTube。但由于当时国内市场不成熟,在资金和生存压力下,早期视频网站纷纷转向版权视频。
这期间,无人问津的小破站,第二次诞生,没钱争版权,鼓励ugc,坚持内容泛化,努力了十年。它已经成长为当今中国市场上最接近YouTube的产品。
然而,在竞争中默默成长、充满想象力的哔哩哔哩,不会成为中国的YouTube。破站隐藏着什么魅力吸引一群年轻人为它干杯?过去和现在的对比发生了怎样的变化?未来还有哪些可能性?
本文将从以下几个方面进行分析:
- 产品拆解
- 竞品分析
- 用户分析
- 用户调研
- 功能分析与优化方案
- 总结
1. 产品拆解
笔者将哔哩哔哩拆分成8个业务模块,分别是社区、直播、社交、商业化、电商(会员购)、游戏、我的和搜索业务。并且详细展示了每个业务线提供哪些服务和重要功能。
如下图:
B站产品架构
2. 竞品分析
2.1 市场&产品定位
哔哩哔哩(英文名称:bilibili,简称B站)创立于2009年,早期专注建设ACG弹幕视频网站,吸引了一大批忠诚的ACG爱好者聚集,他们热衷于视频搬运或二次创作,使B站形成了良好且独有的视频创作和互动分享的社区氛围。经过10年的发展和扩张,在垂直视频领域,B站如今的发展态势可谓独占鳌头,远超其后的第一弹、AcFun等视频网站。
此外,其产品定位也随着社区内容的变化而发生改变,一方面,受益于良好的社区文化,B站的UGC内容日益丰富且涵盖范围早已超过了二次元,逐渐向泛娱乐化方向发展。另一方面,在战略布局上,B站不断拓展自己的内容边界,版权购买覆盖多种内容类型,包括番剧、国创、纪录片、电影等。
可以说,B站已经从最初面向国内亚文化群体的ACG弹幕网站,发展成为年轻人提供视频内容和弹幕交流的综合性视频社区。
2.2 明确竞品
笔者认为,哔哩哔哩当前的产品定位不再是二次元弹幕视频社区,而是一个综合性视频社区。单从产品定位上看,哔哩哔哩不管是现在还是未来,都将和致力于为所有中国人提供视频娱乐服务的爱优腾(爱奇艺、优酷、腾讯的简称)在业务上存在明显竞争。
此外,背靠头条系的西瓜视频目前的产品布局和哔哩哔哩存在高度重合,比如用户自制和搬运视频的主要模式、对PUGC内容创作者的激励和扶持,以及对版权内容资源的抢夺等。虽然二者目前的使用人群和社区氛围存在差异。但随着产品的发展和壮大,未来很有可能站在同一个赛道上一较高下。
因此,B站的主要竞品有:腾讯视频、爱奇艺、优酷视频、西瓜视频。
2.3 业务分布
B站和竞品业务分布
上图总结了B站和竞品的业务分布图,可以看出:
(1)爱奇艺、腾讯视频、优酷视频三者的业务分布高度重合,均以版权视频作为核心驱动
依靠BAT强大的资本扶持,大量购买版权内容。为了不断满足用户对优质内容的需求,还斥巨资自制综艺和网剧,彼此争夺用户流量,几乎形成三足鼎立的格局。
在ugc视频方面,三者也都顺应潮流,有所布局,但由于ugc的特殊属性,社区氛围并非一朝一夕,靠砸重金就能催生。所以这也不是爱优腾的核心业务。相比之下,B站与西瓜视频在业务布局上和爱优腾有明显区别。
(2)B站和西瓜视频的业务分布在架构上非常相似
比如pugc视频+版权视频、直播、电商等业务。
- 首先,二者都以pugc视频作为当前业务布局中的核心驱动。但有所不同的是,B站的ugc生态是凭借其核心用户的二次元属性和平台近10年的培育和沉淀自然生长出来的,而西瓜视频主要是依靠头条系巨大的用户流量注入短时间堆砌出来的。
- 其次,在版权视频方面,B站和西瓜视频均无法与爱优腾正面硬刚,两者都根据各自用户群的特点,选择一些“小而美”的版权视频,比如B站大量购买番剧、纪录片、文艺电影等吸引二次元和泛二次元年轻群体驻足,西瓜视频则买入内地经典剧、家庭伦理剧、泰剧、港片等满足核心用户群的需求。
(3)B站和西瓜视频的业务发展方向和社区氛围又呈现较大差异化
前者是以二次元文化为核心切入,逐渐向潮流泛娱乐化方向发展,社区氛围健康、活泼、年轻化。而后者是以生活资讯为核心,向大众娱乐方向发展,社区氛围娱乐化、生活化、更接地气。这种差异明显体现在二者的视频内容、直播、电商等业务上。
笔者认为这主要与其当前的核心用户群体有关,核心用户群的年龄、受教育程度、兴趣等因素直接影响平台的社区氛围,左右内容类型,甚至决定平台的业务布局,比如B站有而西瓜视频没有的游戏业务,当前是B站的变现主力。
(4)会员收费是爱奇艺、腾讯视频、优酷视频的主要变现方式
其他变现方式还包括广告收入、内容分销收入等。收入之间关联性强,且严重依赖播出的内容质量。西瓜视频聚合发布视频内容,依托头条系先进的算法分发机制,累积用户流量,吸引广告投放完成商业闭环,收入结构略显单一。
而B站依靠自身的业务布局优势,变现方式更为多元化。包括游戏、会员、直播、电商等,目前游戏是变现主力。长远来看,B站各个收入业务之间关联性较低、独立性更高,收入结构更具稳定性。
(5)在直播业务方面
B站、爱优腾和西瓜视频也都各有特色。B站直播依然从二次元文化切入,延伸至游戏、娱乐等方向;爱奇艺直播业务主要围绕游戏和娱乐方向;腾讯视频未布局直播业务,因为腾讯旗下有独立的“NOW”直播平台;而优酷直播业务由于阿里的进驻,目前以体育赛事为主;西瓜视频背靠头条系的海量下沉用户,直播业务也更接地气,主要以直播带货、乡野、游戏和娱乐为主。
(6)在社区业务方面
爱优腾由于自身参与制作大IP综艺和网剧,具有更易接近当红流量、一线明星的先天优势,所以社区布局均以星粉互动为主,重点在粉丝经济上。
而对于ugc属性、去中心化更加明显的B站和西瓜视频,社区业务显得不是那么重要。B站的社区业务目前主要以二次元手办圈、模型圈为主,用户群体数量有限、交流空间也比较小。而西瓜视频目前没有社区业务。
2.4 发展历程
B站和竞品发展历程
上图总结了B站和爱优腾及西瓜视频的发展历程,可以看出:
B站的创立初衷是为了满足二次元爱好者分享视频弹幕的需求,这样的初心给予了B站友好健康、独一无二的社区氛围,同时也是B站早期没有清晰定位的原因。
近10年间,随着平台内容和用户的扩充,B站的产品定位不断发生变化。成立之初是“弹幕分享网站”、10年定位为“二次元垂直内容社区”、13年拓展为“泛二次元社区”、17年逐渐发展为今天的“为年轻人服务的泛娱乐社区”。
商业化相对开始得也比较晚,且每一步都走得很谨慎。14年陈睿加入B站,开启商业化的全面布局。14年上线新番承包计划和直播,16年上线充电功能和大航海功能,并探索游戏变现,17年上线会员购,布局电商。
但由于以上变现途径大多从二次元文化切入,二次元小众群体,用户数量有限,实际营收目前并不可观,并且B站的营收结构中游戏占比过高这一点也一直饱受诟病。
值得一提的是,十年发展过程中,B站始终坚持创立初心,不断丰富优质版权内容。范围涉及番剧、国创、电影、纪录片等,越来越多的二次元及泛二次元人群聚集在这里培养兴趣、学习技能、丰富生活。17年共青团中央入驻正是官方认可B站对年轻人的积极影响。
优质内容加上积极富有创造力的年轻群体,造就了B站只此一家的ugc社区氛围,18年上线“创作者激励计划”,全面支持ugc内容创作。18年B站上市、腾讯和阿里先后注资,表明资本及视频巨头对B站内容市场的一致认可。
相比之下,爱优腾的发展路径和商业化野心非常清晰。爱优腾创立伊始,就把产品定位于供大众娱乐的综合性视频网站。
背靠BAT的资本和资源扶持,爱优腾在各自重点关注的版权内容领域,大量采购版权视频,还自制综艺、网剧,力求不间断地为用户提供优质内容,全面抢夺用户流量。
2年内,月度活跃用户均破亿。此后,迅速推出“会员”体系,布局广告业务,利用“会员+广告”的形式完成商业闭环。
同时,注意到ugc内容市场和直播的蓬勃发展,爱优腾于2014年上线ugc视频业务、爱奇艺和优酷于2015年上线直播业务,以此来拓展自己的业务覆盖面。
在头条系的业务矩阵中横空出世的西瓜视频,一上线就共享着头条系背后庞大的下沉用户市场,仅1年时间,用户量破亿,DAU破千万。用户增长速度呈指数级,后又用5个月,完成1亿至2亿的用户增长。
坐拥亿万用户的西瓜视频,瞄准ugc视频战场,创立之初即拿出10亿补贴扶持ugc创作者,全面发力ugc视频。
一方面举办诸如西瓜PLAY视频嘉年华、金秒奖等平台活动,培养、鼓励ugc创作者生产优质内容;另一方面推出“3+X”变现计划、边看边买功能及直播功能,积极引导ugc创作者内容变现,再加上头条系成熟的算法推荐和庞大的广告客户群,快速构建起了“用户内容消费——平台广告变现——创作者内容分成”的完整商业闭环。
到了2019年,面对在线观看视频用户的抢夺几近饱和、收入业务间的高关联性及对内容质量的严重依赖、还有版权视频成本的不断飞涨,即使是拥有强大资源和资本的BAT,也无法持续为爱优腾补上亏损这个无底洞。
前不久引起巨大争议的《庆余年》超前点播事件也能侧面印证这一点,上线前腾讯视频对该功能的市场反应一定有所预测(毕竟之前《陈情令》有过类似尝试,也引起了反感)但依然选择冒险尝试。
2019年,爱优腾均在会员付费业务上苦心挖掘新的赢利点,比如:爱奇艺、腾讯分别与京东、苏宁、同程等平台联合推出会员升级服务、优酷作为视频权益被纳入阿里88VIP会员卡。重金引入的版权内容和自制视频固然优质,但其涨不见顶的高成本和不可控的低自主性等劣势所导致的持续亏损也确实是爱优腾当下共同面临的发展困境。
游走在三大主流平台之外的B站依靠自己天然的二次元社区属性似乎走出了一条与众不同的路。成本多花在内容分成上,可控性高、自主性高、效率高;变现方式多元,业务之间独立,收入结构更稳定;用户粘性、忠诚度高,二次元社区属性的聚集效应,但这是优势也是劣势。
2019年,B站遇到了自己的发展挑战,破圈、增长、赚钱三个关键词围绕着B站,也承载着资本市场对B站的期望和看好。
8亿拍下英雄联盟总决赛3年独播权、独家签约人气主播冯提莫、举办首届新年晚会邀请多位当红明星,这每一步都花费不菲,举足轻重。英雄联盟、冯提莫以及明星背后潜在的用户量自不必说,B站在用户增长方面可谓铆足了力气。
但破圈需要的不仅是用户增长,还包括更多样的内容。虽然B站在内容的泛化和多元化方面已经有了不错的成绩,但笔者认为,要想不断扩大用户增长并持续留住用户,内容必须足够长尾,ugc内容属性必须得到最大化的刺激和利用。
然而目前为止B站在up主扶持方面并没有新的进展和动作,尤其是B站up主的变现方式。甚至出现了不少B站up主转入西瓜视频的现象。
在盈利方面,B站的变现业务布局已经非常多元,只等破圈和增长实现,便可水到渠成全局联动。在B站近一年的努力下,公司营收结构已经在向好的方向发展。第三季度财报显示,B站游戏业务的营收已降至50%,与非游戏业务基本持平。
2.5 数据表现
B站和竞品数据表现
上图总结了B站及其竞品的数据表现,可以看出:
(特别说明:行业独占率,易观给B站归属的行业是垂直视频,爱优腾是综合视频,而西瓜视频是短视频聚合平台)
(1)在用户规模方面
爱优腾三足鼎立、遥遥领先,主要得益于其产品定位和背后BAT的强大支持。与之相比,次元群体拓展到泛二次元年轻人,且即使是年轻人,也有很大一部分对B站的印象还停留在二次元小众圈上,始终感觉自己被隔离在圈层之外,用户规模也就无法达到爱优腾的级别。
不过2019年底开始,B站已经在用户增长方面做出不少破圈布局,短期内还无法看到明显效果。而西瓜视频作为头条打造中国版YouTube的阵地,依靠头条系庞大的用户流量,一经创立迅速起量,加上自身短视频平台的聚合效应,用户增长非常迅速。
(2)行业独占率方面
B站的独占率最高,主要是由于数据所选行业为垂直视频领域,目前B站在该领域已呈垄断态势。数据表现上,仅此于B站的西瓜视频,在短视频聚合平台中,目前也处于后无来者的状态。
而在综合视频领域的较量中,爱优腾三巨头包揽前三,但优酷视频与前两家相比明显落后,不仅是行业独占率,从会员规模到用户粘性再到留存,优酷视频各项数据已全面落后于爱奇艺和腾讯视频。
(3)用户粘性和留存数据
相比之下,B站的用户粘性和留存数据均落后于西瓜视频。除了无法拥有头条系精准的算法分发机制外,笔者认为可能还由于B站平台的ugc内容数量和质量还有待提高。
B站公布的数据显示,2018年PUGC播放比例达到总播放量的89%。因此up主能否持续生产优质内容,成为了平台吸引用户、留住用户的关键因素。而up主的创作激情需要的不仅仅是为爱发电,更需要变现途径。
相比于西瓜视频创立至今在ugc创作领域的各种补贴政策和扶持,B站在18年上线创作激励计划后,便再无新动作。面对未来巨大的用户增长和留存压力,靠内容活着并持续活跃着的B站,可能需要拿出更多扶持激励举措,为up主们提供更多合适的商业化途径。
(4)人均使用时长方面
爱优腾在人均使用时长方面,完胜B站,这说明花费巨额投资的自制视频和版权内容确实得到了用户的认可。但爱优腾却在用户粘性和留存数据上,全部败给了后来者——西瓜视频。
推测人均日启动次数低的原因:
- 一是爱优腾用户大多是在其平台上观看时长较长的综艺、电视剧等,打开之前用户一般会有一个心理建设过程,即我需要拿出相对整块的时间来观看某个综艺或电视剧,这样一来就加高了打开的成本。
- 二是爱优腾的首页推荐并不是通过算法推荐的迎合每个人口味的ugc视频,而是平台按照自己的意愿进行排版的各种版权视频。这种时候搜索往往会发挥更大的作用,不管是选择还是搜索,都需要用户先有一个自己的目标,观看视频的成本再次提高,因此许多漫无目的人就不会主动打开爱优腾。
推测人均日使用时长和月度使用天数低的原因:爱优腾用户在平台观看视频之前一般是有目的地追剧或追综艺,在既定时长里看完视频后,不会再持续停留在平台上。而西瓜视频的使用场景更多是不经意打开刷一下,发现每条都是我想看的内容,一不留神投入进去,等回过头来才发现已经刷了这么久了。
2.6 竞品总结
B站优劣势总结
上图简单分析总结了B站的优势和劣势,可以看出:
B站坚持创立初心十年不变,换来的是B站独一无二、友好健康的社区氛围,同时也使得几乎依靠自然生长的B站,用户规模10年间增长缓慢,更别说企及爱优腾。
即使现在B站的产品定位已经有了很大的拓展,但年轻群体中许多人对B站的印象依然停留在二次元小众圈子上,这种认知直接给B站潜在用户造成了心理上的圈层阻隔。
B站的ugc内容创作蓬勃发展,平台内容长尾,吸引了不少用户。ugc内容“物美价廉”,对于资源不及爱优腾的小破站来说,是一大优势。但只靠ugc内容野蛮生长,其内容数量和质量很难得到保障,也就不可能为平台持续大量带来用户增长。
参考YouTube的发展史,早期接入Google Adsense -决定向创作者分账-分账比例最高达55%,这些举措让很多youtuber甚至可以全职脱产来生产视频,成为具备更稳定产能的pgc创作者。
因此,长远来看,想要维持健康的ugc创作生态,B站必须为创作者提供更可观的变现途径,构建一条能够持续让ugc转化成稳定pgc的闭环通道。而想要实现这一点,又不得不提到B站的商业化。
商业化方面,B站的变化方式很多元,各个业务之间独立性高,收入结构更稳定。这意味着,在某项业务或者某一行业不景气时,B站的收入结构可以更好的抵御风险。
但B站尚未形成商业闭环、收入过分依赖游戏、实际营收并不可观等问题依然存在,也是不争的事实。
尤其是创作者分账激励方面,与YouTube不同的是,由于B站很早就承诺不做贴片广告,这不仅使得平台在内容方面无法盈利。更重要的是让大量up主处于耗费心力兼职生产视频与得不到期望报酬的矛盾境地,这为B站构建可持续的内容创作生态带来了很大的挑战。
在资本和资源上,曾经单打独斗的B站当然无法与背靠BAT的爱优腾相比,但其依靠自身独特属性,在垂直视频领域的发展已呈垄断态势,资本市场一片看好。18年上市后,B站还相继获得阿里、腾讯的投资,不仅收获了资本和行业的认可,其自身在资本和资源上的劣势也在逐渐减弱。
3. 用户分析
3.1 用户角色地图
B站用户角色地图
3.2 用户画像
4. 用户调研
4.1 调研目的
本次调研主要从社交、学习、追星、追番、大会员这五个使用场景入手,以在校生和职场人两大类型划分用户,旨在发现用户的潜在需求、验证功能优化方向是否正确。对各个功能场景设计调研问题,尽可能还原用户使用场景。
本次调研以深度语音访谈的形式进行,每次调研时间大概40至60分钟。根据用户画像,笔者通过身边朋友、同学和QQ群等方式找到6名B站典型用户进行调研访谈。
4.2 调研问题
(1)基本信息
a. 性别
b. 年龄c.职业
d. 薪资范围/月零花钱
e. 所在城市
f. 如何接触到B站?
g. 什么时候开始使用B站?入坑的原因是什么?
h. 通常什么场景下打开B站?
i. 大概多久打开一次?每次使用多久?
j. 在B站主要做些什么?
k. 打开B站,通常最先看什么?描述大致的浏览路径。
l. 会推荐B站给其他人吗?为什么?
m. 你对B站还有什么建议或意见吗?
(2)具体使用场景
①社交
- 你在看视频内容时,会产生分享的欲望吗?一般分享给谁?通过什么方式?你觉得这种分享方式有什么优缺点?为什么?如果可以你还希望分享给谁?
- 你在看视频内容时,会想要与其他人讨论吗?一般和谁讨论?通过什么方式?你觉得这种讨论方式有什么优缺点?为什么?你还希望有什么样的讨论方式?
- 你用动态功能吗?会发表自己的想法吗?会带话题吗?会有讨论吗?为什么?
- 如果评论区可以针对视频内容,创建话题进行讨论,你会想要加入吗?为什么?
- 你会想要安利某个up主给其他人吗?安利给谁(朋友?志趣相投的陌生人?)通过什么方式?最终安利的效果如何?如果可以你希望通过什么样的方式安利?
- 你有通过B站认识过什么朋友吗?是什么原因通过什么途径认识的呢?你会希望在B站上认识更多朋友吗?为什么?
②学习
1)在校生
a. 你在B站学习的主要目的是什么?都在B站上学习哪些内容?如何找到这些内容的?b. 你通常什么场景下会打开B站学习?学习的频率如何?一般学多久?
c. 描述下你在B站的学习过程。期间还需要借助其他什么工具吗?
d. 学习过程中,遇到过哪些难点或非常不方便的地方,最终是如何解决的?
e. 你觉得学习的效果如何?有什么收获或者遗憾吗?
f. 你会给自己定学习目标或学习计划吗?平常还有什么学习习惯?
g. 你在B站学习时,会与其他人进行讨论吗?通过什么途径?讨论结果如何?如果可以你还希望以何种方式进行讨论?
h. 你还希望在B站上学习到什么?或者怎样更好地帮助你学习?
2)职场人
a. 你主要在B站上学习哪些内容?是如何了解到这些内容的?
b. 你通常什么场景下会打开B站学习?学习的频率如何?一般学多久?
c. 描述下你在B站的学习过程。期间还需要借助其他工具吗?
d. 学习过程中,遇到过哪些难点或非常不方便的地方,最终是如何克服的?
e. 你在B站学习的完成度如何?影响完成度的障碍有哪些?你有采取措施克服吗?
f. 你觉得学习的效果如何?有什么收获或者遗憾吗?
g. 你会给自己定学习目标或学习计划吗?平常还有什么学习习惯?
h. 你平常还会在哪些地方学习?主要是学习什么内容?体验如何?
i. 你学习的主要目的是什么?目前为止达到自己的预期了吗?为什么?
j. 你还希望在学习方面从B站上获得哪些帮助?
③追星
a. 你会在B站上关注爱豆吗?通过什么途径?关注什么内容?
b. 身边饭圈的朋友使用B站追星的人多吗?为什么选择在B站?
c. 粉丝之间会产生互动吗?通过什么途径?互动内容主要是什么?
d. 一般追星的日常主要有什么?需要借助哪些平台完成?体验如何?
e. 在B站追星的过程中,有没有不爽或非常爽的点?
④追番
a. 你通常什么场景下使用追番功能?频率如何?每次使用多久?
b. 你追的番剧都是通过什么途径了解到的?B站站内还是站外?
c. 你主要使用B站上的哪些分类找到想看的番剧?使用频率最高的是哪个?为什么?
d. 你追番的时候,会有互动行为吗?比如发弹幕、点赞、评论等?为什么?
e. 你会分享番剧吗?出于什么目的?分享给谁?通过什么方式?你觉得这样分享有什么优缺点?如果可以你还希望可以如何分享?
f. 你还会使用其他APP追番吗?为什么?与B站相比有什么优缺点?
⑤大会员
a. 你有购买B站大会员吗?为什么?
b. B站大会员的各项权益,你一般能用到哪些?c. 你觉得对于你来说,付费B站大会员值得吗?为什么?
d. 你会持续付费吗?为什么?
e. 3天或7天的短期大会员和针对某类内容,含部分权益的大会员,你更倾向哪一种?
f. 对于B站大会员,你有啥想吐槽的吗?
4.3 调研结果整理
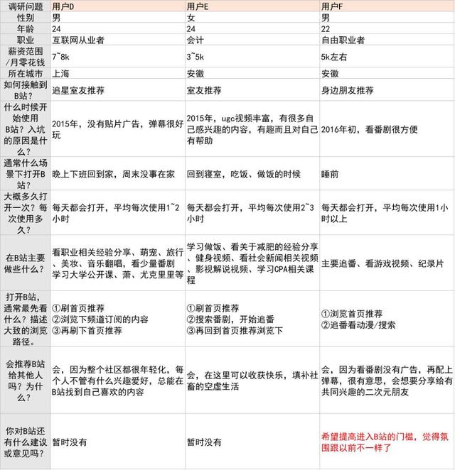
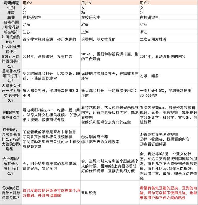
1)在校生
2)职场人
4.4 调研结果总结
本次调研共有6名用户参与,2名男生和4名女生,主要居住在江浙、上海、安徽地区,其中3名职场人、3名在校生。有5名是深度用户,1名中度用户。6名用户中有5名都是因为朋友推荐接触到B站,只有1名是自己搜索资源发现的。
这也印证了过去很长一段时间,B站对外的宣传和拉新动作非常少。6名用户都是在2014至2016年间开始使用B站,大家都爱在吃饭、睡前或是其他空余时间打开B站,首页推荐是最常混迹的地方。
6位用户都愿意把B站推荐给其他朋友,因为喜欢、快乐、丰富、朋友是提起B站大家最常提到的字眼。有3名用户不仅需要熟人社交,还希望在B站上进行陌生人社交,而其余3名都只接受熟人社交。
有4名用户会在B站上学习、4名用户会在这里追星、还有4名用户爱追番,但大多数人不太认可当前的大会员套餐。
根据调研结果的总结,针对社交、学习、追番、大会员和其他等业务场景下的服务与功能,均可分析得出基本的优化方向。
4.5.1 社交
1)新增群聊功能,根据用户访谈的调研结果,6名用户都有分享和讨论的需求,但现在实现方式主要是微信和微博,这两种方式目前存在着反馈不及时、共鸣人群有限、来回切换麻烦等问题。
笔者认为可以通过用户创建聊天室来解决,从普通用户角度,可以自己创建聊天室,在B站上进行熟人社交,也可以加入up主的聊天室和共同喜欢某类内容的粉丝进行陌生人社交。从up主角度,可以进一步和粉丝互动,上传文档,共享资源。
2)创新评论区,评论区创建话题进行讨论,有针对性地浏览或加入讨论。
3)优化动态版块,根据用户反馈,6名用户几乎都不会发布动态,也很少浏览话题动态。原因主要有话题动态隐藏深、自己没有粉丝没人看或者怕发布太多不相关的内容误导粉丝。
这可以通过优化话题动态展现方式和发布动态时增加选择观看权限选项来解决,现在的动态有视频和综合两个分页面,内容重合且部分功能隐藏深。
优化改为我的动态和广场动态两个分页面,我的动态包括最常访问、我的追番、订阅动态(可筛选只看视频和只看好友),广场动态以话题为导航栏,直接呈现出单个的动态方块、下拉自动刷新出新的动态。
4)强化消息提醒,推送设置页面可选择开启/关闭私信推送通知,包括仅推送好友私信和推送所有私信的开关按钮。
4.5.2 学习
1)新增学习室,可以自由邀请好友加入,设置各自的学习目标,显示每个人的学习进度,可以聊天讨论,也可以呼叫对方上线学习,互相探讨和监督对方。
2)新增针对学习视频的内容分类,主要是以知识树的结构呈现,用户除了可以有明确目的地搜索,也可以无明确目的但有条理、系统性地查找学习内容。
3)新增学习模式和定时提醒,选定时间范围开启学习模式,过程中只有查看学习内容和进入学习室的权限。提前设置学习时间提醒,定时提醒每天的学习任务。
4)创新评论区,针对视频内容创建话题,邀请大佬来分享观点,提升知识延展性。
5)学习完的视频内容可以评分,为筛选提供评判维度,同时也增强用户和平台的维系。
4.5.3 追番
1)优化国创推荐版块,内容太多导致用户获取的效率低下,可以通过强化一级导航栏、弱化轮播banner、大家都在看后移、热播推荐/热门榜单/完结推荐等常用导航前移并且加上二级快捷标签导航等方式来改善。
2)新增圈子功能,可以自由加入讨论,还可以把与该剧相关的ugc内容显示出来,增加内容丰富度。
4.5.4 大会员
1)增加3天、7天的短期大会员和单独针对番剧和影视的单项大会员,让用户愿意先体验大会员服务,慢慢习惯发展成长期大会员。
2)优化大会员套餐权益说明,降低用户的学习和接受成本。
4.5.5 其他
1)发表过的评论提供删除功能,停止持续被网络键盘侠骚扰。
2)新增关键词屏蔽功能(首页推荐设置模块)。
3)新增后退/前进15s快捷功能。
5. 功能分析与优化方案
从用户调研部分的分析结果来看,可以将B站目前所存在的问题大致归类为如下五个方向:社交场景、学习场景、追番场景、大会员和其他细节优化。
下面将从这五个方面展开功能分析,并给出相应的优化方案。
B站功能优化脑图
5.1 社交场景
需求背景:通过第一轮用户调研的结果可以发现,B站社交属性不强、用户之间沟通麻烦等问题被屡次提及。
通过锁定使用场景和二轮调研访谈,笔者总结了在社交场景下,B站用户目前遇到的主要问题如下:
- 缺少群聊功能,用户的群聊相关需求只能靠其他APP满足。
- 目前单纯的盖楼评论内容混杂、没有分类,一是不方便用户浏览,二是无法快速找到有共同关注点的伙伴,进行互动交流。
- 动态模块使用率低,目前该模块的视频和综合两大页面存在内容重合、部分功能隐藏较深,用户学习成本太高等问题。
- 私信功能使率低,调研发现用户的私信需求一般都会转移到微信或微博上,原因主要是B站的私信提醒太弱,私信信息无法及时收到。
优化目标:在平衡好圈层隔离的前提下,针对性地丰富B站社交属性,满足用户需求,提升用户粘性。
优化建议:
- 新增群聊功能,实现普通用户与up主或普通用户与普通用户之间的群聊需求。
- 新增话题评论,创新评论区,将其分为话题评论和热门评论两大部分。
- 优化动态模块,将现有动态模块优化为我的动态和广场动态两大部分。
- 强化消息提醒,新增群聊的消息提醒和推送设置。
5.1.1 新增群聊功能
根据访谈结果,笔者发现用户在群聊方面的需求既包括陌生人社交的群聊,也包括熟人社交的群聊。其中熟人群聊基于互粉好友创建和加入,而陌生人群聊主要是以up主为中心的粉丝群,相比好友群开放性高、面向人群广。
所以陌生人群聊以up主及其视频内容为第一级界限,在圈层上做一定的隔离,同时采取先关注后入群和入群问答申请等手段进一步筛选入群用户,尽量避免不同用户之间的巨大差异带来的圈层碰撞,保证社区的氛围和质量。
1)创建群
任意B站用户,都可以创建属于自己的群聊。用户在我的版块—个人中心—我的群聊页面,点击创建群聊按钮,即可开始创建。
创建群聊时,用户可选填群头像、群名称、群简介,但必须选定入群方式。
- 第一种:好友互相邀请,即选择互粉用户,发起群聊。
- 第二种:回答问题并由管理员审核,即预设问题,答案交由管理员审核。
- 第三种:正确回答问题,即预设问题和答案,回答正确即可加入群聊。
填写完毕后,点击提交,等待官方平台审核。
2)入群方式
成功创建群聊后,用户的入群方式主要有三种。第一种:好友互相邀请,只要是互粉的用户都可以自由拉好友入群。
第二种:回答问题并由管理员审核,能否进入群聊的决定权在管理员手中。(默认群主就是管理员,同时群主可以在群管理中委任其他成员为管理员)
第三种:正确回答问题,能否进入群聊取决于答案是否正确。
注:第二种和第三种入群方式的申请入口,可以通过up主的视频播放页或up主个人主页找到,但前提是需要关注up主。不关注up主则不显示群入口。而第一种入群方式的群聊性质更像私人聊天室,所以没有公开的申请入口,只能依靠好友邀请。
3)群入口
第二种和第三种入群方式的群聊,除了申请入群时提到的两个群入口外,成功入群后,群聊信息会自动添加至我的群聊页面和消息页面,这也是进入群聊的另外两个入口。但第一种入群方式的群聊由于其私密性,只有我的群聊页面和消息页面两个入口。
4)管理群
用户加入群聊后,尤其是up主创建的群聊,性质更多偏向于粉丝群。考虑到up主创作视频耗费精力且很多还是兼职up主,单靠群主自己的力量很难频繁进行群内互动。为了帮助群主尽可能维持群聊的活跃和粘性,同时也是促进群聊内的互动,新增共享放映厅、主题Live和留言板翻牌三个功能。
【共享放映厅】:由群主也就是up主开启/关闭该功能,自由添加B站站内所有免费的视频资源(包括自己的视频),按照排列顺序一一播放,可选择循环播放模式,入群的粉丝通过共享放映厅在群内同一时间观看视频,可有效减缓讨论的不及时性和共鸣人群有限等问题。
【主题Live】:该功能主要是围绕某个预设的主题,由up主主持,引导群成员进行分享交流。
活动进行时,群主先在群内发语音条分享自己准备好的内容,然后群主及群成员自由讨论。
活动结束后,只能回放查看Live内容,无法再发言互动。
活动只能由群主发起/结束,群主主讲时群内暂时禁言。这种形式门槛低、互动性强,很好地弥补了视频制作门槛高、互动受限等问题,进一步促进up主与粉丝之间的交流与互动。
【留言板翻牌】:留言板翻牌是一种门槛更低、操作更简单的up主与粉丝之间的互动方式。粉丝进入留言板可以浏览别人的留言,也可以发表自己的留言。
up主进入留言板,系统会随机派发留言。up主点击翻牌,并选择是否给留言点赞或回复。up主翻牌留言,会直接发送一条群消息,同步至群聊中。
5)工具箱
为了满足群聊日常互动交流的需求,群文件、群投票、公告栏等功能都是基本必备,全部列入群聊工具箱。工具箱功能比较基础,此处不作具体解释。
5.1.2 新增话题评论
在现有评论区中新增话题评论,置顶三条热度最高的话题评论,引导用户查看更多。“热门评论”依然保留原有形式,置于话题评论下方。
【话题评论详情页】:话题按照热度由高到低排序,支持关键字搜索话题功能、按热度/按时间筛选功能、允许up主和LV4及以上的用户创建话题,所有用户自由浏览话题和发表评论。还可以邀请已关注的其他人来参与话题评论,尤其是对于专业性较强的视频内容,邀请某专业领域的认证UP主可以给出更具有针对性和专业度的见解。
5.1.3 优化动态模块
将当前动态模块的“视频”和“综合”优化为“我的动态”和“广场动态”两大部分。
1)我的动态
最常访问、我的追番、我的圈子和关注动态。最常访问和我的追番维持不变,我的圈子是指我加入的追番圈子,有新的动态时小红点提醒。点击可跳转至对应的圈子页面。
关注动态即已关注用户发布的动态,形式包括视频动态和图片文字动态。为方便浏览,新增筛选按钮“只看视频动态”和“只看好友动态”(好友指互粉用户)。
2)广场动态
包括话题导航栏和动态方块。话题导航栏置顶在搜索下方,包括“订阅话题”和“热门话题”两大分类,默认显示“订阅话题”。两大话题分类下方直接显示单个的动态方块,下拉即可刷新,减少用户的使用路径和发现成本。
发布动态——新增谁可以看,选项包括公开、仅好友可见、仅自己可见。帮助用户减少在发布动态时的顾虑,增加动态的使用频率。
3)发布动态
新增谁可以看,选项包括公开、仅好友可见、仅自己可见。帮助用户减少在发布动态时的顾虑,增加动态的使用频率。
5.1.4 强化消息提醒
强化消息提醒一方面是调研反馈的结果,90%的用户反映从来不会使用B站的私信功能,原因主要是私信没有推送功能,收发消息不及时。另一方面,此次优化新增了群聊功能,相应地消息提醒也应当配合优化。优化内容主要包括群聊消息提醒和推送设置两个方面。
1)群聊的对话框需要显示在聊天列表页,按照最后对话的时间倒序排列。当有未读信息且开启消息提醒时,首页右上角的小信封需要显示消息数字提醒
2)推送设置新增私信消息和群聊消息,包括所有人的私信推送和仅好友的私信推送,以及群聊的消息推送。推送设置初始均默认关闭。
5.2 学习场景
需求背景:调研结果中,三分之二的用户表示自己会在B站上学习,学习的主要目的是为了培养兴趣爱好或者考研考证写论文。但事实上B站目前仅提供了一个用户上传分享视频的平台,本身并没有搭建学习场景相关的功能。
所以不少用户也反映在B站学习遇到了很多问题,现总结如下:
- 看学习视频习惯边看边记笔记,但每次都要带着纸笔很麻烦。
- up主贴在评论区的学习资源链接很容易失效,获取很不方便。
- 缺乏交流和讨论,希望能和好友一起在B站学习,有聊天讨论的地方。
- 还希望多一点专业的指导和解释,最好能邀请认证up主来评论区答疑。
- 搜索学习视频的结果排序按照热度,而不是知识结构,导致寻找学习资源效率很低。
- 学习完成度不高,主要原因有自己懒、容易忘、站内有趣内容多注意力分散。
优化目标:搭建学习场景下的主要功能,丰富和完善B站的学习场景,提升用户体验,增加用户粘性。
优化建议:
- 新增记笔记功能,支持在视频任意时间节点上添加笔记,并保存在线上。
- 群聊-群文件功能已解决该问题(在社交场景下,已添加群聊-群文件功能)。
- 新增学习室功能,用户可以自由拉好友组建学习室,组团打卡学习,互相讨论。
- 话题评论-邀请评论功能已解决该问题(在社交场景下,已添加话题评论-邀请评论功能)。
- 新增学习视频内容分类和内容评分功能,多个参考维度提高搜索学习视频的效率。
- 新增学习模式和学习提醒两个辅助工具,帮助用户提高学习完成度。
5.2.1 新增记笔记功能
新增记笔记功能。全屏播放时,点击屏幕右侧记笔记快捷按钮,跳转笔记编辑页面,即可开始记录。
点击保存,跳转回视频播放页,进度条上会有圆点提示此处的笔记,点击可自动跳转至记录笔记的节点,长按可编辑/删除笔记。
同时,已保存的笔记会自动存至我的收藏夹,方便查看。
5.2.2 新增学习室功能
据调研可知,在B站学习的用户很多反映没有讨论空间、微信来回切换很麻烦、评论区回复看缘分、很想找人一起学习等问题,很明显现有功能并不能满足学习场景下用户的需求。所以新增学习室功能,支持用户组团学习、群组讨论、共享资源、学习打卡、完成作业等。
下面拆分各个功能点,进行详细讲解:
1)学习室概况
为了方便用户找到与学习相关的各类功能,笔者在我的页面新增了学习中心版块,包括我的学习室、学习模式、定时提醒和我的课程等功能入口。每个B站用户都可以自由创建学习室,只要对方是互粉好友,即可马上组团创建学习室。
学习室内设共享资料夹、学习室打卡、学习室作业和学习室投票等功能。
2)共享资料夹
共享资料架既可以支持学习室内成员之间互相共享学习资源,还可以作为成员共同学习打卡的目标。它既包括收藏的文件,即用户在B站社区内看到的学习视频资源支持收藏进某个学习室(此处省略没有画出),也包括用户上传的文件,支持上传图片、视频、Word/Excel/PPT/PDF等多种类型。支持资料夹内搜索功能。
3)学习室打卡
学习室打卡支持用户每天打卡,可输入文字、附带图片或链接共享资料夹中的任意文件。同时,还可查看监督学习室内的其他用户的打卡情况,点击喊TA学习,对方会收到一条推送召唤TA来学习室。监督自己的同时,也能互相督促。
4)学习室作业
通过作业的方式,可以更加有效地审查自己的学习效果。学习室内任何成员都可以布置作业,其他成员线上完成即可。
5.2.3 新增学习分区
为了解决用户搜索学习资源效率低下和获取学习信息结构单一的问题,新增内容分发途径——学习分区,分类规整学习相关的视频内容。
内设推荐、升学择业、大学、中学、职场、小学等一级导航栏,其中每个一级导航栏又下设多个二级导航栏。
5.2.4 新增内容评分
新增内容评分功能,收集用户关于学习内容的反馈,进一步帮助用户提高学习资源的搜索效率,减少筛选的成本。
5.2.5 其他辅助功能
新增学习模式和定时提醒功能,主要是针对在B站学习完成度不高的用户,减少外部环境的影响,尽可能帮助用户提高完成度。
开启学习模式后,与学习无关的功能将全部隐藏或不可用。关闭学习模式,恢复正常。
开启定时提醒后,时间一到,会自动推送消息提醒用户。用户点击推送,则定时提醒自动关闭。否则每隔五分钟提醒一次。
5.3 追番场景
需求背景:根据用户调研的结果可知,追番场景下的功能需求目前主要有以下两大问题:1. 国创推荐页面内容杂乱,用户无法快速获得有效信息。导致该页面使用频率越来越低。2. 追番用户分享和交流受限,不满足于仅在评论区交流。导致部分用户转移至竞品APP。
优化目标:提高国创推荐页面的有效信息获取速度;丰富追番互动属性,创新交流方式。
优化建议:
- 优化国创推荐页面,提高信息获取效率。
- 新增追番圈子功能,满足追番用户的交流需求。
5.3.1 优化国创推荐
强化顶部导航栏、弱化轮播banner、大家都在看后移、索引/时间表/热门榜单等最常用的功能以icon的形式置于banner下方、热播推荐/热门榜单/完结推荐等常用版块前移并且加上快捷标签导航。
5.3.2 新增追番圈子
新增追番圈子功能,用户自由选择加入/退出圈子。加入圈子后,可以发布动态,与其他人讨论。不入圈子,只能浏览,不能发布动态。
也可以浏览相关视频推荐,发现更多与在追番剧相关的有趣内容。另外,动态版块里带有该剧标签的动态也会显示在其追番圈子动态中。
5.4 大会员
需求背景:通过上一阶段的用户调研,笔者发现B站大会员的使用率不高。5名被访者全部都是使用B站超过3年的老用户,但只有2位充值过大会员,且只充值过一次,就再也没有续费过。
对比调研结果可知,使用率不高大致有以下几个原因:
- 当前大会员套餐内的权益很多且是不加分辨地一股脑卖给所有用户,然而调研发现超过一半的用户都只想为其中某一项权益付费,加上B站本来就没有广告,用户觉得可以忍。
- 大会员开通页面的会员权益描述太过简单,用户反映看不懂,就不愿再花时间了解了。
优化目标:丰富大会员的套餐选择,完善开通页的权益说明,引导用户充值,逐渐形成习惯。
优化建议:
- 新增大会员套餐,丰富大会员的可选择性。
- 优化大会员的权益介绍,降低用户学习成本。
5.4.1 新增大会员套餐
新增大会员套餐,形成综合大会员、短期大会员和单项大会员三种套餐类型。
①综合大会员:即现有的大会员套餐,定价和权益均维持不变。
②短期大会员:包括3天和7天大会员套餐。与综合大会员一样,享受所有权益。
③单项大会员:包括影视和番剧大会员套餐。由于仅针对某类内容,单项大会员只享受免费看某类内容、抢先看某类内容、高清看某类内容,其余权益均不享受。
5.4.2 优化权益说明
完善大会员的权益说明,大会员开通页下方的各项权益介绍,每个点击都可查看详情。
5.5 其他细节优化
5.5.1 新增关键词屏蔽
在首页推荐设置模块,新增关键词屏蔽功能。这个功能点主要来源于追星女孩在B站首页推荐刷视频时,频繁刷到爱豆和自己不喜欢的人被组CP,点击不感兴趣并不能完全屏蔽掉。
因此笔者考虑在首页推荐设置模块,新增关键词屏蔽功能,只要视频标题里有用户设置的关键词,就不会推送给用户。有效避免在首页推荐再次刷到不喜欢的CP。
5.5.2 新增后退/前进快捷键
新增后退/前进15s快捷键。在调研学习场景的过程中,有2名用户反映在观看学习视频时,尤其是在看英语学习视频或需要较强思考理解能力的视频时,经常会手动倒回去重复听某一段视频。但边做笔记边听视频时,单手非常不好操作。新增快捷键支持全屏观看单手操作后退/前进15s。
5.5.3 新增删除回复我的评论
新增删除回复我的评论功能。主要是有用户反映自己发表的评论持续被键盘侠骚扰,希望能删除键盘侠的回复,眼不见为净。在消息-回复我的页面,支持删除评论功能。
6. 总结
如今的中国互联网视频战场竞争激烈,B站所处的行业环境可谓“围”机四伏。版权视频顶着爱优腾三座大山、pugc视频面临头条系的虎视眈眈、短视频领域抖音快手战况火热。
同时,随着自身扩张和发展加速,B站的矛盾和问题也逐渐暴露。用户规模小亟待破圈增长,但进入门槛的降低势必会冲击社区氛围。变现途径多元化但盈利并不可观。创作者变现途径单一,竞品挖角UP主等。
但笔者依然看好B站,这不仅是作为一名普通用户,出于对小破站这片净土的爱护。同时从产品的角度看,笔者认为搜得到、看得爽、氛围好是视频产品的三个制胜关键点,并且承载更多价值的长视频才是未来发展的趋势。
而爱优腾虽与B站存在竞争关系,但版权视频不是B站的核心驱动,所以竞争并非你死我活。
眼下最大威胁恐属西瓜视频,瞄准ugc战线,数据表现亮眼。但无脑灌注流量、资本堆砌社区、主攻下沉市场等头条原生背景,很大程度上决定了西瓜视频短时间很难形成高程度的内容长尾和良好的社区氛围。
在搜得到、氛围好方面,西瓜视频还有很长的路要走。而B站凭借高程度的内容泛化、高清无广告的观看体验、良好的社区氛围等优势在三个制胜关键点上均有所长。
尤其是内容生态和社区氛围,绝非一朝一夕或资本重金可复制。B站也因此被称为中国YouTube。
并且笔者认为更重要的是在中国互联网市场中,B站不设边界,充满想象。不论是缘起二次元文化的创立初心、还是坚持内容泛化勇敢破圈,B站总是独树一帜,走最适合自己的路,从未刻意模仿谁。
如今,不同兴趣、不同年龄的年轻人聚集在这里,开玩笑、学习、叙旧、看剧、偶像化。哔哩哔哩对中国的想象永远不会停止。
还记得陈睿在谈到《哔哩哔哩》最后一期的时候,曾经说过“不仅仅是线上,哔哩哔哩最终会是一个文化品牌公司,就像迪士尼一样。”
总之,万物皆可B站,B站未来可期。
作者:Hermine
来源:Hermine










































































































